快速选房
12月30日
11月27日,省十三届人大常委会第二十一次会议审查批准了《衡阳市农村村民住房建设管理条例》(简称《条例》),将于2021年3月1日起施行。这标志着我市农村村民住房建设管理工作将迈入法治化、规范化的轨道。
关于面积









神龙广场整体结构18万 3室2厅2卫 90㎡
蔡子池18万元
港湘学校隔壁小高层电梯房学区房 3室2厅1卫 128㎡
五里牌13.8万元
神龙广场近3楼 3室2厅2卫 125㎡
23.8万元
降三万!耒阳市委发明家广场金星国际旁金星学校学区房,使用面积110平方 户型超正 装修很新拎包入住
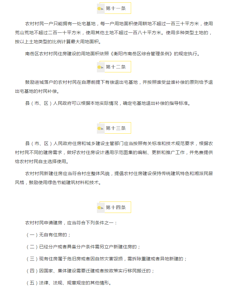
五里牌33.8万元
塞纳河畔电梯房有不动产 3室2厅2卫 140㎡
31.8万元
精装修,近车站,拎包即住,停车也方便
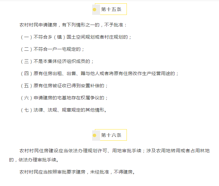
19.8万元



湘公网安备 43048102000106号